Neflan 10 Gigabit Bidirectional(BIDI) SFP+ Modül 10G-Base 1270nm TX / 1330nm RX LC SMF DDM-20km
Neflan 10 Gigabit Bidirectional(BIDI) SFP+ Modül 10G-Base 1270nm TX / 1330nm RX LC SMF DDM-20km
Ürüne Genel Bakış
Neflan 10 Gigabit Bidirectional (BiDi) SFP+ alıcı-verici modülleri, tek fiber üzerinden çift yönlü (BiDi) veri iletimi sağlayan, yüksek performanslı ve güvenilir optik modüllerdir. 10G Ethernet uygulamaları için tasarlanan bu modüller, fiber altyapı maliyetlerini azaltırken yüksek bant genişliği sunar.
Özellikler
• 1.25 Gb/s’ye kadar veri iletim hızları
• Tek LC konnektör
• Hot-plug (tak-çıkar) destekli SFP form faktörü
• 1550 nm DFB lazer verici
• RoHS uyumlu ve kurşunsuz
• 9/125 µm tek modlu fiber (SMF) üzerinde 20 km’ye kadar iletim
• Düşük EMI için metal muhafaza
• Tek +3.3 V güç beslemesi
• Güç tüketimi <800 mW (0~70 ℃), <1000 mW (-40~85 ℃)
• Ticari ve endüstriyel çalışma sıcaklığı seçenekleri
• SFP MSA SFF-8074i standardı ile uyumlu
Uygulamalar
• 10G Ethernet Ağları
• Veri Merkezleri
• Metro ve Erişim Ağları
• Switch–Switch / Switch–Router bağlantıları
• Fiber altyapı optimizasyonu gerektiren sistemler
Mutlak Maksimum Değerler
| Parametre | Sembol | Minimum | Tipik | Maksimum | Birim | Referans |
| Maksimum Besleme Gerilimi | Vcc | -0.5 | +4.0 | V | ||
| Depolama Sıcaklığı | TS | -40 | +85 | °C | ||
| Çalışma Nem Oranı | RH | 0 | 85 | % |
Önerilen Çalışma Koşulları
| Parametre | Sembol | Minimum | Tipik | Maksimum | Birim | Referans | ||
| Besleme Gerilimi | Vcc | 3.13 | 3.30 | 3.47 | V | |||
| Besleme Akımı | Icc | 250 | mA | Ticari | ||||
| Icc | 300 | mA | Endüstriyel | |||||
| Kasa Çalışma Sıcaklığı | Tc | 0 | +70 |
°C |
1 | |||
| TI | -40 | +85 | 2 | |||||
| Veri Hızı (Gigabit Ethernet) |
1.25 | Gbps | ||||||
| 9/125 µm G.652 Tek Mod Fiber | Lmax | 20 | km |
- Ticari sınıf ürünler için.
- Endüstriyel sınıf ürünler için.
Elektriksel Özellikler
| Parametre | Sembol | Minimum | Tipik | Maksimum | Birim | Referans |
| Alıcı Bölümü | ||||||
| Giriş Diferansiyel Empedansı | Rin | - | 100 | - | Ω | 1 |
| Tek Uçlu Veri Giriş Salınımı | Vin, pp | 250 | - | 1200 | mV | |
| Tx Devre Dışı-Yüksek Seviye | - | Vcc-1.3 | - | Vcc | V | |
| Tx Devre Dışı-Düşük Seviye | - | Vee | - | Vee+0.8 | V | |
| Tx Hata-Yüksek Seviye | - | Vcc-0.5 | - | Vcc | V | |
| Tx Hata-Düşük Seviye | - | Vee | - | Vee+0.5 | V | |
| Verici Bölümü | ||||||
| Tek Uçlu Veri Çıkış Salınımı | Vout, pp | 300 | 400 | 800 | mV | 2 |
| Veri Çıkışı Yükselme Süresi | tr | - | - | 300 | ps | 3 |
| Veri Çıkışı Düşme Süresi | tf | - | - | 300 | ps | 3 |
| LOS-Yüksek Seviye | - | Vcc-0.5 | - | Vcc | V | |
| LOS-Düşük Seviye | - | Vee | - | Vee+0.5 | V | |
Mevzuata Uygunluk
• Elektriksel Pinler için ESD: MIL-STD-883 Yöntem 3015 ile uyumlu
• Tek LC Konnektör için ESD: IEC 61000-4-2 standardı ile uyumlu
• Bağışıklık (Immunity): IEC 61000-4-3 standardı ile uyumlu
• EMI: FCC Part 15 Class B, EN55022 Class B (CISPR 22B), VCCI Class B ile uyumlu
• Lazer Göz Güvenliği: FDA 21CFR 1040.10 ve 1040.11, EN60950, EN (IEC) 60825-1 ve 60825-2 standartları ile uyumlu
• RoHS: RoHS 2 (2011/65/EU) direktifine uygun
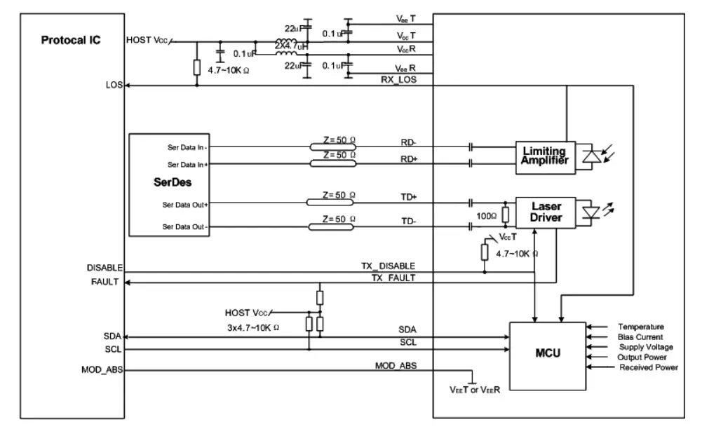
Pin Tanımlamaları
| Pin | Sembol | İsim / Açıklama | Referans |
| 1 | Veet | Verici Toprak (Alıcı Toprak ile ortak) | 1 |
| 2 | Tx Fault | Verici Hatası | |
| 3 | Tx Disable | Verici Devre Dışı. Yüksek seviye veya açık durumda lazer çıkışı kapalıdır. | 2 |
| 4 | MOD_DEF 2 | Modül Tanımı 2. Seri Kimlik için veri hattı | 3 |
| 5 | MOD_DEF 1 | Modül Tanımı 1. Seri Kimlik için veri hattı | 3 |
| 6 | MOD_DEF 0 | Modül Tanımı 0. Seri Kimlik için veri hattı | 3 |
| 7 | Rate Select | Bağlantı Gerektirmez | |
| 8 | LOS | Sinyal Kaybı göstergesi. Lojik 0 normal çalışmayı ifade eder | 4 |
| 9 | VeeR | Alıcı Toprak (Verici Toprak ile ortak) | 1 |
| 10 | VeeR | Alıcı Toprak (Verici Toprak ile ortak) | 1 |
| 11 | VeeR | Alıcı Toprak (Verici Toprak ile ortak) | 1 |
| 12 | RD- | Alıcı Terslenmiş DATA çıkışı, AC bağlı | |
| 13 | RD+ | Alıcı Terslenmemiş DATA çıkışı, AC bağlı | |
| 14 | VeeR | Alıcı Toprak (Verici Toprak ile ortak) | 1 |
| 15 | VccR | Alıcı Güç Beslemesi | |
| 16 | VccT | Verici Güç Beslemesi | |
| 17 | VeeT | Verici Toprak (Alıcı Toprak ile ortak) | 1 |
| 18 | TD+ | Verici Terslenmemiş DATA girişi, AC bağlı | |
| 19 | TD- | Verici Terslenmiş DATA girişi, AC bağlı | |
| 20 | VeeT | Verici Toprak (Alıcı Toprak ile ortak) | 1 |
Notlar:
- Devre toprağı, şasi toprağından dahili olarak izole edilmiştir.
- TX Disable > 2.0 V veya açık (open) durumda iken lazer çıkışı devre dışıdır; TX Disable < 0.8 V olduğunda lazer çıkışı etkindir.
- Ana kart (host board) üzerinde 2.0 V ile 3.6 V arasında bir gerilime, 4.7 kΩ – 10 kΩ direnç ile pull-up yapılmalıdır.
MOD_DEF(0) hattı, modülün takılı olduğunu belirtmek için hattı düşük seviyeye (logic low) çeker. - LOS, açık kollektör (open collector) çıkıştır. Ana kart üzerinde 2.0 V ile 3.6 V arasında bir gerilime, 4.7 kΩ – 10 kΩ direnç ile pull-up yapılmalıdır.
Logic 0 normal çalışmayı, Logic 1 ise sinyal kaybını gösterir.

Önerilen Uygulama Devresi
